Another week into 2025… 11 weeks of studio notes not written by AI, here’s another one written, illustrated and mapped by me, Roisin Markham.
Reflection

This week things have moved forward. I’m illustrating rather than writing. Processing the week that was, through visual creativity first and then maybe with words.

Through my ecology of practices, saorlíníocht my daily drawing practice, being present in nature, writing, documenting my attention, learning, synthesising, expanding and editing knowledge… I am laying elephant paths. Routes to knowledge, ways of work and approaches that will get us to our National and EU target emissions.

Along with client work on my desk, I’d several conversations and business development meetings, some catchups but very much my way of how I build towards work.

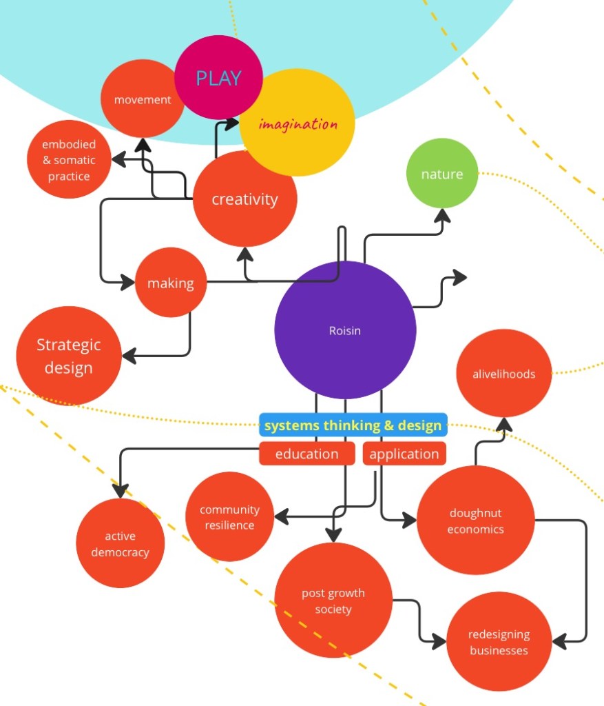
One of the useful things I did this week was reviewing this mapping of my work from this time last year. It was part of a regenerative collaborative exploration between 7 business women.
I’m updating and extending it. Although not completed yet. It is giving me further depth and insights.
It was great to see this brilliant local example of solving a problem and supporting the circular economy. I think it’s excellent to how an existing service for vulnerable locals is building on how to solve and address the social issues of our times. Courtown & Gorey Meals on Wheels is offering its elderly and incapacitated service users access to the Re-Return service through the expansion of their support and services.

at the launch were Roisin Markham, the Facilitator for the Courtown Circular Economy Plan, Linda Sinnott, Chairperson Courtown Community Council, and Colin Webb, Chairperson Gorey Meals-On-Wheels.
Read more about it here. I hope this initiative gets rolled out in other locations too. I’m grateful to have been included in the launch. I’ve documented their development to a local procurement and low carbon service in the Courtown Community Circular Economy Plan.
I’d a good educational design challenge this week on sustainable supply chains and designing a dynamic group exercise.
Insights

drawing and digital collage March 2025
Using the tools of my trade to see the map. Some interesting insights and pathways getting clarification, and relates actions about how much of this has been living within.

Concious in articulating my own map.

Roisin Markham strategic design 2025 – 2030.
I’ve also realised that I need a specific page for Future Ancestor work and possibly a separate website for How to create a future worth living into… maybe it’s a book! But at the very least it’s pathways, a map, stories & lighthouses, frameworks for systemic change, imagination infrastructure, prosocial inter-being, place based resilience, capacity building, strategic design ~ across relational life centred and co-design, imagination infrastructure and creativity, new structures for business and organising, the deep design of business and civic society.
I realise not everyone has been on the path I have travelled or has the same world view I am holding.
A question for you
I’m curious to hear about what you are holding, what you might want to put down or pick up?
What have you been sitting with this week?
Resources
Together we Grow, Building Communities that Thrive (2022), an inspiring film from the brilliant crew at Good Happen Films. This is one of my go to recommendations for integrated local pro-social approaches to living well.
Leave a comment